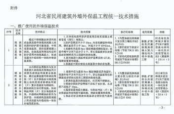
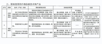
2021年5月15日,河北省住房和城鄉建設廳印發了《河北省民用建筑外墻外保溫工程統一技術措施》,其中要求粘錨結合的薄抹灰外墻保溫系統禁止在新建、改建、擴建的民用建筑工程外墻外側作為主體保溫系統設計使用(砌體結構除外)。
此通知自今年7月1日起執行,對河北剛起步的“被動房”市場不可謂影響不大,目前來說,國內的被動式超低能耗建筑保溫絕大多數采用的薄抹灰外墻保溫系統,據小編所知,本次通知中推廣使用的外墻保溫技術應用在被動式超低能耗建筑時,在施工階段對熱橋的處理是個難點。而河北現行的被動式超低能耗建筑設計標準中在5個月前剛剛加入了內置保溫現澆混凝土復合剪力墻、聚苯模塊保溫墻體等保溫體系的內容,還沒有相應的驗收標準出臺。從標準實施到體系的完善也需要設計、廠家、施工各方人員的相互配合,這將給河北的被動式超低能耗建筑保溫行業帶來了不小的挑戰。








